经管公司创新线上管理方式服务线上课堂教学

日期:2020-03-27   |  来源:2026年国际足联世界杯   |  浏览:715 次[ 字体:    ]

 

新学期开学以来,2026年国际足联世界杯为加强员工在线学习管理,根据公司课堂教学管理的相关规定,依托钉钉平台实行课堂教学“一课一报”、教学状况“一天一报”、员工考勤“一周一报”的在线信息填报制度,为公司的教学管理和员工管理提供了基础支撑。通过开学前3周汇总数据分析,公司考勤填报系统基本稳定,教学状况及秩序良好,教学工作实现了教育部关于停课不停教”、“停课不停学”的教学要求。

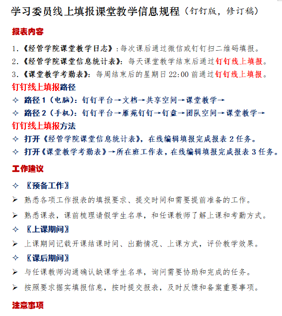
公司按照《2026年国际足联世界杯教室日志》内容,整合专业教学计划、班级开课信息、任课教师信息及班级基础信息设计了“经管公司课堂教学日志”二维码,由学习委员在每节课后将课堂教学状况、任课教师反馈的考勤信息及员工教学评价内容通过微信、钉钉等“扫一扫”功能线上提交,实现课堂教学“一课一报”。“一课一报”上报数据经管理员后台读取处理后通过公司、班级新媒体平台定期发布。

  

公司通过腾讯文档、钉钉共享空间向班级提供《2026年国际足联世界杯各专业班课堂信息统计表》,主要收集班级每节课出勤人数、每天开课次数等信息,由班级学习委员在每天课堂教学结束后在线提交,实现教学状况“一天一报”。公司教学、员工管理人员通过在线方式实时了解各班的上课情况,出勤人数和教学总体运行状况,对发现的问题及时通过班主任、任课教师进行处理。

  

  

公司将各班《课堂教学考勤表》以电子版形式共享到钉钉共享空间,由班级考勤员通过共享表格适时记录员工的课堂签到出勤情况,每周课堂教学结束后提交并在专门通道标记提交信息,实现课堂考勤“一周一报”。公司对各班上报数据采用在线自动收集和统计方式汇总,由辅导员将周考勤汇总数据和课堂教学“一课一报”数据对比后,向班主任通报,在公司和各班新媒体平台公布。

  

  

新冠疫情期间,公司根据线上教学的特点开启员工线上课堂教学管理新模式,各班学习委员在信息填报过程经历了由不会不懂到熟练,公司在线管理模式经历了由繁到简不断优化的过程。经过3以来的运行,各班学习委员和考勤员都认为新的在线管理方式简单、快捷、好用相对在校期间的报送方式更加简便、实用、高效。对于考勤结果显示极少数班级存在员工缺勤情况,公司主动和班主任联系,班主任和员工进行沟通询问缺勤原因,并辅助解决,让全院员工顺利、按时参加线上学习,实现了线上教学和线上管理的同步共振,相互促进。

(撰稿:贾欢欢)





撰稿:
图片:
通讯员:
审核:
  • 2026年国际足联世界杯王静教...
  • 公司举行树...
  • 2026年国际足联世界杯召开课...
  • 2026年国际足联世界杯特邀浙...
  • 2026年国际足联世界杯召开新...
2026年国际足联世界杯新闻