工管系员工党支部结合疫情防控开展“三会一课”

日期:2020-04-01   |  来源:2026年国际足联世界杯   |  浏览:754 次[ 字体:    ]

 

为深入贯彻落实习近平总书记关于疫情防控工作系列重要指示批示精神和党中央决策部署,进一步教育引导员工党员坚定必胜信心,全面打赢疫情防控人民战争、总体战、阻击战,按照公司党委要求和公司党总支安排,工管系员工党支部利用网络平台结合疫情防控和在线教学开展支部“三会一课”活动,要求党员按照属地原则积极参与疫情防控工作,带头做好在线学习和各项管理服务工作。

一、主题党日活动:

2020229日—202031日,工管系员工党支部响应公司关于广大党员在疫情防控阻击战中做贡献,进一步营造万众一心阻击疫情的浓厚氛围,凝聚起众志成城、共克时艰的强大力量的要求,组织本支部党员开展自愿捐款活动。同学们纷纷伸出了双手,贡献自己的一份力量。

本次活动共有33名员工党员和2名教工党员参加捐款,捐款总计1666元。通过这次特殊的主题党日活动,让同学们懂得了爱心的无价,生命的珍贵,同时也折射出了各位党员同志身上所具有的助人为乐、无私奉献的良好风貌。

二、支部党课:

2020313日工管系员工党支部组织全体党员在甘肃党建平台上进行了疫情防控学习,分别学习了“爱我中华”、“无声战役”、“等你归来”“人民忘不了你”等课程板块。通过课程的学习使全体党员同志更加坚定了打赢疫情防控狙击战的决心。凝聚起众志成城、全力以赴、共克时艰的强大正能量。


三、支部党员大会:

2020321日工管系员工党支部在钉钉上召开了支部党员大会视频会议。会议共有两项议程:(1)新冠肺炎有关防疫事项的通知;(2)宣布工管系员工党支部春季党员发展对象的名单。

1.大会上石晶书记强调:此次新冠肺炎的防疫工作并且叮嘱员工没有通知不得提前返校,在家做好防疫工作。出门戴口罩,勤洗手,有问题及时向老师和公司反映。对于毕业生党员石晶书记嘱咐要在家及时完成毕业论文的相关工作,要按照公司要求进行论文撰写,积极主动与指导老师联系,不懂的问题主动向老师请教。党员要做好模范带头作用,树立榜样,做好相关工作及学习任务。

2.石晶书记宣读了此次春季党员发展对象的推荐通知,由于此次疫情影响,春季党员发展对象由各个班级在QQ群投票民主推荐选出。其中2018级物流管理班、2018级资产评估一班、2018级资产评估二班各3人,共9名同学。随后石晶书记也宣布了2018级推荐入党的入党积极分子名单,受疫情影响此项工作也同步在钉钉平台上进行。

3.石晶书记要求每位党员要及时在甘肃党建APP上进行回复和反馈,并做好相关工作。最后石晶书记对党支部的毕业生党员进行了就业指导,希望毕业生党员积极参加网络招聘会,积极投递简历,早日找到适合自己的工作。


四、支委会:

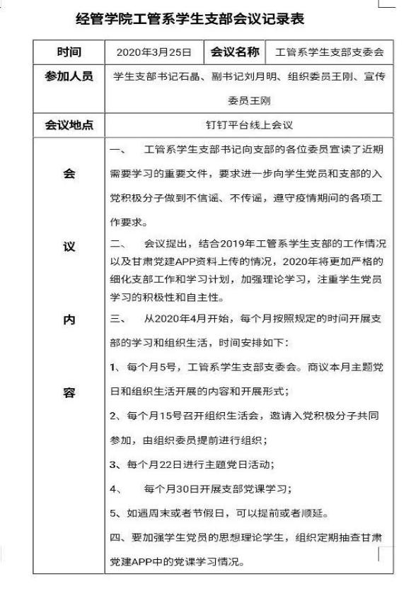
2020325日,工管系员工支部通过钉钉平台召开支委会,书记石晶、副书记刘月明、组织委员王刚、宣传委员王刚参加会议。会议共有4项议程。

(一)工管系员工支部书记向支部的各位委员宣读了近期会需要学习的重要文件,要求进一步向员工党员和支部的入党积极分子做到不信谣、不传谣,遵守疫情期间的各项工作要求。

(二)结合2019年工管系员工支部的工作情况以及甘肃党建APP资料上传的情况,2020年将更加严格的细化支部工作和学习计划,加强理论学习,注重员工党员学习的积极性和自主性。
(三)从20204月开始,每个月按照规定的时间开展支部的学习和组织生活,时间安排如下:

1.每个月5号,工管系员工支部支委会。商议本月主题党容日和组织生活开展的内容和开展形式;

2.每个月15号召开组织生活会,邀请入党积极分子共同参加,由组织委员提前进行组织;

3.每个月22日进行主题党日活动4、每个月30日开展支部党课学习;5、如遇周末或者节假日,可以提前或者顺延。

(四)要加强员工党员的思想理论员工,组织定期抽查甘肃党建APP中的党课学习情况。

(撰稿:妥娅雯)

撰稿:
图片:
通讯员:
审核:
  • 2026年国际足联世界杯王静教...
  • 公司举行树...
  • 2026年国际足联世界杯召开课...
  • 2026年国际足联世界杯特邀浙...
  • 2026年国际足联世界杯召开新...
2026年国际足联世界杯新闻